5 May, 2022 Nueva NUEVO TALLER (Ludotecnia V2)
Se viene el primer taller presencial de esta belleza que es el circuito LUDOTECNIA V2

LUDOTECNIA V2 es un circuito lleno de todo tipo de ruidos digitales. Conéctalo a un amplificador, agrega pedales, graba y samplea, tortura a tus vecines!
LUDOTECNIA V2 es una re-versión del circuito original con nueva interfaz (4 potenciómetros) y dos señales de audio individuales (formando un par estéreo con una señal ruteada L y la otra a R) que pueden ser tratadas y procesadas de manera separada.
Durante un encuentro de dos horas, ensamblaremos el circuito y aprenderemos nociones básicas de electrónica digital y de cómo programar con Arduino los microcontroladores Attiny85
NO SE REQUIEREN CONOCIMIENTOS PREVIOS
FECHA: Sábado 28 de mayo 15hs.
LUGAR: Almagro (A una cuadra de Subte Medrano)
Valor: $5600 (10% descuento por pago efectivo o transferencia)
(incluye cajita, materiales y pila)
Gracias siempre por vuestro interés!
Etiquetas: attiny, DIY, electrónica, jorge crowe, ludotecnia
- 4 comentarios
- Posted under Sin categoría
29 agosto, 2021 Taller presencial en Septiembre
ACTUALIZACIÓN: CUPO COMPLETO!!!
Con la primavera llega el primer taller presencial del labo de juguete en este 2021.
TALLER de BICHAS!


La BICHA es un circuito sonoro que cuenta con cuatro osciladores. Uno de ellos es audible y modulado por los otros tres, ya sea por luz (LED) o por el contacto físico en las alas.
Cuenta además con un buzzer para escucharla sin amplificar, pero también con salida de audio, y entrada/salida de SYNC/CV para sincronizarlo/controlarlo con otros dispositivos (Pocket Operator, Korg Volcas, Arturia Beatstep y Keystep, sintes modulares, secuenciadores de voltaje, circuitos DIY , etc…)
Durante cuatro horas, aprenderemos sobre osciladores, electrónica básica, ensamblaremos las BICHAS (incluyendo su cadenita y caja) y aprenderemos a usarlas.
SÁBADO 25 DE SEPTIEMBRE (10 A 14HS.)
FLEXIBLE (Costa Rica y Thames)
VALOR: $5600 (INCLUYE TODOS LOS MATERIALES)
(descuento 10% por pago efectivo o transferencia bancaria)
Sólo 12 lugares!
Podés reservar tu lugar haciendo click aquí
NO SON NECESARIOS CONOCIMIENTOS PREVIOS DE ELECTRÓNICA Y/O SOLDADURA
FLEXIBLE es un espacio amplio, con ventilación cruzada. Se tomará temperatura y respetará el protocolo de distanciamiento.
Algunas imágenes de talleres anteriores (pre-pandemia):
Gracias siempre por vuestro interés! Si tienen consultas o comentarios, no duden en escribirme a [email protected] o mensajes directo a Jorge (lunes a sábado de 10 a 19hs.) al +5491167495664
- 2 comentarios
- Posted under Sin categoría
22 marzo, 2021 Electrones Libres 2021 (Edición Virtual)
Vuelve el ya clásico taller del Labo de Juguete, esta vez en colaboración con +CODE. Serán 9 encuentros semanales en formato virtual para introducirnos en la electrónica y sus potencialidades creativas desde un enfoque artístico. Haremos la presentación de este taller en una charla abierta y gratuita este martes 23 de marzo . Mientras tanto, aquí les dejo la información principal:

Un acercamiento a Electrónica creativa: un universo, que desde afuera y a lo lejos, parece más críptico y complejo de lo que es. Desde la dinámica atómica de los electrones, pasando por las nociones de corriente, voltaje y resistencia, para luego sumergirnos en la electrónica digital (ARDUINO), la generación de luz, sonido y movimiento, hasta la creación de interfaces experimentales (hardware/software).
Dirigido a:
Público en general con interés en introducirse en la electrónica digital de una manera amigable y práctica, sin necesidad de conocimientos previos: artistas de cualquier disciplina, docentes, hobbistas, etc… Este taller introductorio tiene el objetivo de contagiar el amor por la electrónica a personas sin formación técnica previa, mediante un fuerte énfasis en la práctica concreta, sin pasar por alto el indispensable contenido teórico que da fundamento y perdurabilidad al juego y la experimentación.
Requerimientos:
Dado el fuerte énfasis práctico del taller, se requiere la compra (anticipada) de la siguiente lista de materiales. Se hará un encuentro previo en avance al inicio del taller para disipar dudas específicas en relación a los materiales ya que lxs participantes deben contar con los mismos, a más tardar, para el segundo encuentro.
Días, horarios y costo:
Inicia 01.04.2021
Finaliza 27.05.2021
9 clases (1 por semana)
Costo $ 6.400 ARS
Jueves | 18.30h a 21h (GMT-3)
Modalidad Virtual
Podés pagar por transferencia bancaria, MercadoPago, y por PayPal si estás fuera de Argentina.
También podés aplicar a las dos becas completas en este enlace.
En el siguiente link encontrarás el temario y la manera de inscribirte. Y recuerda que, al ser +CODE quien lo organiza, debes comunicarte con ellxs antes cualquier inquietud. Gracias!
- Deja un comentario
- Posted under Sin categoría
29 enero, 2020 Electrones libres 2020
UPDATE! Turno tarde completo. Últimos cupos en turno Mañana
El labo anuncia la versión 2020 de su ya clásico taller Electrones Libres, de introducción a la Electrónica como herramienta creativa. Ideal para personas sin conocimientos previos o que necesiten reforzar o refrescar algunas nociones básicas y no tanto. Desde el 3 de marzo, durante 12 encuentros (36 horas en total), iniciaremos un viaje desde la estructura del átomo hasta el control de motores y generación de sonido mediante el uso de microcontroladores (arduino-compatibles). Habrá un fuerte énfasis en la práctica concreta, sin menospreciar el indispensable contenido teórico que dará fundamento y perdurabilidad a nuestros juegos con la Electrónica. Acá podrás ver los contenidos y lista de materiales.
+INFO e inscripción: [email protected]
+5491167495664

ELECTRONES LIBRES!
Una cálida bienvenida a la Electrónica como herramienta creativa
por Jorge Crowe
Duración: 12 encuentros (36 horas)
Dos turnos disponibles:
Martes de 10:30 a 13:30 o
̶M̶a̶r̶t̶e̶s̶ ̶d̶e̶ ̶1̶8̶:̶3̶0̶ ̶a̶ ̶2̶1̶:̶3̶0̶ (no disponible)
desde el 3 de marzo al 26 de mayo inclusive. Edad: 18+años
Zona Almagro (a una cuadra del subte B Medrano)
Valor total del curso: $5500 en un solo pago anticipado en efectivo
o tres pagos mensuales de $2000.
(También MercadoPago con 8% de interés)
NO INCLUYE MATERIALES NI COMPONENTES
+INFO e inscripción: [email protected]
+5491167495664
- 2 comentarios
- Posted under Sin categoría
27 diciembre, 2019 Arranca el 2020 con nuevos talleres
TALLER de BICHAS!

La BICHA es un circuito sonoro que cuenta con cuatro osciladores. Uno de ellos es audible y modulado por los otros tres, ya sea por luz (LED) o por el contacto físico en las alas.
Cuenta además con un buzzer para escucharla sin amplificar, pero también con salida de audio, y entrada/salida de SYNC/CV para sincronizarlo/controlarlo con otros dispositivos (Pocket Operator, Korg Volcas, Arturia Beatstep y Keystep, sintes modulares, secuenciadores de voltaje, circuitos DIY , etc…)
Durante cuatro horas, aprenderemos sobre osciladores, electrónica básica, ensamblaremos las BICHAS (incluyendo su cadenita y caja) y aprenderemos a usarlas
SÁBADO 15 DE FEBRERO (16 A 20HS.)
FLEXIBLE (Costa Rica y Thames)
VALOR: $3000 (INCLUYE TODOS LOS MATERIALES)
descuento 10% por pago efectivo o transferencia bancaria.
+INFO E INSCRIPCIÓN: [email protected]
NO SON NECESARIOS CONOCIMIENTOS PREVIOS DE ELECTRÓNICA Y/O SOLDADURA
NUEVO CANAL DE COMUNICACIÓN:
Aprovechamos también para comentarles que hay un nuevo canal de comunicación via Telegram donde iremos posteando toda la data de talleres, actividades musicales y audiovisuales, lanzamientos, ofertas en circuitos sonoros, etc…
telegram.me/monstruoMidi
Gracias siempre por vuestro interés! Si tienen consultas o comentarios, no duden en escribirme a [email protected] o mensajes directo a Jorge (lunes a sábado de 10 a 19hs.) al +5491167495664 (Whatsapp y Telegram)
- 2 comentarios
- Posted under >DIWO, Arduino, artes visuales, Attiny85, DIY, electrónica, fritzing, hardware hacking, Jorge Crowe
13 junio, 2019 Lo que pasó y lo que viene
Hola! A continuación un breve resumen de lo que que pasó y de los talleres por venir (La Plata y Mendoza)
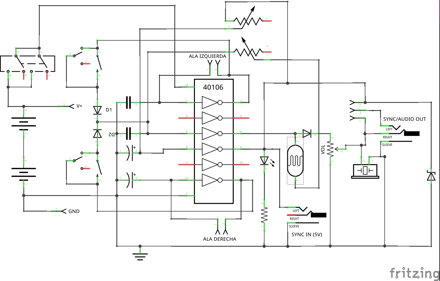
Hace poco más de una semana aconteció el primer talller de ensamblado de la Bicha, el último circuito sonoro del Labo de Juguete, en Flexible. Acá algunas imágenes de esa linda tarde.
Aprovechando el post, va un poco más de información sobre la BICHA. Se trata de un circuito sonoro basado en el querido 40106 que consta de cuatro osciladores, uno de ellos audible y los otros tres, moduladores del primero:

Estos elementos se disponen en la Bicha de la siguiente manera:

Finalmente el diagrama esquemático:

Y comó suena todo esto?
Si querés armar tu BICHA, la próxima oportunidad (y única hasta setiembre) es el
SÁBADO 22 DE JUNIO (16 A 20HS.)
LA PLATA (68 y 117)
VALOR: $2000
(incluye todos los materiales, pilas, cajita y cadenita)
+INFO: [email protected]
No se requieren conocimientos previos de electrónica o soldadura
Y qué más? Pues en julio el labo viaja a MENDOZA con su taller de LUDOTECNIA.

LUDOTECNIA es un circuito sonoro, basado en el microcontrolador ATTINY85, lleno de ruidos digitales como éstos:
El circuito de Ludotecnia se diseñó para acompañar el lanzamiento de mi primer disco, del mismo nombre, el cual podés escuchar y descargar desde el código QR impreso en la placa. Y también acá:
Y cuándo y dónde es el taller?
Martes 9 DE JULIO (18:30 A 21HS.)
LA CASA VIOLETA (Paraguay 1478 - GC - MDZ)
VALOR: $1000
(incluye todos los materiales y pila)
+INFO: [email protected]
No se requieren conocimientos previos de electrónica o soldadura.
Querés saber un poco más sobre este circuito? Hacé click ACÁ
Eso es todo por ahora! Saludos transistorizados…
- Deja un comentario
- Posted under Sin categoría
6 May, 2019 Nuevo taller: BICHA
El labo presenta a la BICHA, su último chiche:

La BICHA cuenta con cuatro osciladores. Uno de ellos es audible y modulado por los otros tres, ya sea por luz (LED) o por el contacto físico en las alas.
Cuenta además con un buzzer para escucharla sin amplificar, pero también con salida de audio, y entrada/salida de SYNC/CV para sincronizarlo/controlarlo con otros dispositivos (Pocket Operator, Volca, Sintes modulares, secuenciadores de voltaje, circuitos DIY , etc…)
Este taller será su lanzamiento oficial. Durante cuatro horas, aprenderemos sobre osciladores, electrónica básica y ensamblaremos las BICHAS (incluyendo su cadenita y caja)
SÁBADO 1 DE JUNIO (16 A 20HS.)
FLEXIBLE (COSTA RICA 4880)
VALOR: $2000 (INCLUYE TODOS LOS MATERIALES)
NO SON NECESARIOS CONOCIMIENTOS PREVIOS DE ELECTRÓNICA Y/O SOLDADURA
La Bicha, como todos los desarrollos del labo, será hardware abierto. Les pido un poquito de paciencia…
Gracias siempre por vuestro interés! Si tienen consultas o comentarios, no duden en escribirme a [email protected] o mensajes (lunes a sábado de 10 a 19hs.) al +5491167495664
- 2 comentarios
- Posted under Sin categoría
22 enero, 2019 Talleres de verano 2019
Recibimos el 2019 con DOS TALLERES DOS donde construiremos las dos maquinitas más populares del labo en este momento (estamos cocinando cosas nuevas, pronto novedades) Vamos por partes:
1) TALLER LUDOTECNIA (disco/circuito):
LUDOTECNIA es un circuito lleno de ruidos digitales de todo tipo y suena así:
LUDOTECNIA fue diseñado y desarrollado para acompañar el lanzamiento de LUDOTECNIA, primer disco de J.CROWE . Por lo tanto es un circuito que suena dos veces, una al conectarlo a un sistema de altavoces y jugar con su interfaz (tres perillas y dos botones) y otra a través de la escucha online y descarga del disco, mediante el uso del código QR que viene impreso en la placa.
Todos los materiales están incluidos (también la pila y la cajita preciosa)
SÁBADO 9 DE FEBRERO (17 A 19HS.)
FLEXIBLE (Costa Rica 4880)
VALOR: $1000* (efectivo) (INCLUYE TODOS LOS MATERIALES)
+INFO E INSCRIPCIÓN: [email protected]
NO SON NECESARIOS CONOCIMIENTOS PREVIOS DE ELECTRÓNICA Y/O SOLDADURA
De 9 años a 13 acompañados de un adultx y de 14 en adelante, sin límite de edad.
En esta oportunidad incluimos el pago vía MercadoPago (con un pequeño recargo por comisiones) para pagar con tarjetas (cuotas sin interés): Para acceder, hacé click AQUÍ Para otros tipos de pago, comunicate al mail indicado arriba.
LUDOTECNIA, al igual que cada desarrollo del labo, es HARDWARE ABIERTO. Hace uso del código desarrollado por Vaclav Pelousek para KASTLE (Bastle Instruments).
———————————————————————————————————–
2) TALLER FICHINA MKII:

Fichina permite jugar juegos clásicos como Pong, Asteroids o Tetris, usando la entrada Composite/AV presente en todos los TV fabricados en los últimos 20 años. Fichina está basada en HACKVISION de Nootropic Design, incorporando varias mejoras de diseño. Hace uso de la genial librería TV OUT para Arduino. Éste será el último taller de Fichina MKII por el momento ya que son las últimas placas.
Durante 4 horas, construiremos y ensamblaremos la mini-consola (juegos incluidos: Pong y Asteroids) .
SÁBADO 16 DE FEBRERO (16 A 20HS.)
FLEXIBLE (Costa Rica 4880)
VALOR: $1500*
(INCLUYE TODOS LOS MATERIALES excepto batería 9V)
+INFO E INSCRIPCIÓN: [email protected]
NO SON NECESARIOS CONOCIMIENTOS PREVIOS DE ELECTRÓNICA Y/O SOLDADURA
De 9 años a 13 acompañados de un adultx y de 14 en adelante, sin límite de edad
*En esta oportunidad incluimos el pago vía MercadoPago (con un pequeño recargo por comisiones) para uso de tarjetas (con cuotas sin interés) Para acceder, hacé click AQUÍ Para otros tipos de pago, comunicate al mail indicado arriba.
FICHINA MKII, al igual que cada desarrollo del labo, es HARDWARE ABIERTO
- Deja un comentario
- Posted under Sin categoría
11 junio, 2018 El labo en Chile
Desde el martes 12 de Junio hasta el sábado 23 de junio, el labo de juguete visita Santiago de Chile, Viña del Mar y Valparaíso, invitado por la Fundación Planea. Acá un resumen de las actividades (click en los links para más data):
MARTES 12 (Santiago) : Taller de construcción de Ludotecnia (circuito sonoro)

JUEVES 14 (Santiago) : LUDOTECNIA en vivo en Café con Cables

Sábado 16 (Viña del Mar): Taller de juguetes frankenstein para niñxs

Sábado 16 (Viña del Mar): Taller de circuitos sonoros para jóvenes

Lunes 18 a Viernes 22 (Viña del Mar): Taller de Electrónica lúdica para docentes y formadores

Sábado 23 (Valparaíso): Ludotecnia en vivo y charla abierta:

Espero encontrarme con ustedes ahí, hermanes cordilleranes!
Gracias de nuevo a Fundación Planea por hacer posible este viaje.
- Deja un comentario
- Posted under Sin categoría
4 diciembre, 2017 [update] Cómo programar el Attiny85 con Arduino.
Hola! pasó bastante tiempo desde el último tutorial de programación de Attinys y el el camino apareció un nuevo Core (núcleo) para programar la familia pequeña de Atmel que mucho más versátil (Gracias a Franco Arias por pasarnos esta gran data!). Además el software de Arduino mejoró notablemente en su apertura, incluyendo nuevas facilidades para programar otras plataformas y chips más allá de sus propios productos. Por ello esta actualización. Espero les sea de utilidad!
Antes de empezar refrescamos un poco la data acerca de la familia ATTINY25/45/85: Son los microcontroladores ideales para hacer tareas sencillas que no demanden muchos pines ni memoria.
Ésta familia de microcontroladores tiene apenas 8 patitas y su memoria flash (el lugar donde se alberga nuestro código) es de 8, 4 o 2 kilobytes (de acuerdo al número en su nombre). Pero para muchas de las cosas que solemos hacer con arduino suele ser suficiente!

Como verás en el esquema de arriba, tiene 5 entradas/ salidas digitales de las cuales tres, pueden ser usadas como entradas analógicas. A que varios de tus proyectos en Arduino no usan más que ésto, no?
Y cómo hacemos para programar estas cucarachitas usando la IDE de Arduino?
Éstos son los pasos a seguir:
- Si no has instalado la IDE de Arduino o tienes una versión anterior a la 1.7, ingresa al siguiente link, descarga e instala la última versión disponible de acuerdo a tu sistema operativo y arquitectura:
- A continación te presentamos el Core (núcleo) que vamos a usar: ATTinyCore (de Spence Konde). Puedes echar un vistazo al repositorio o por ahora simplemente copiar la dirección de aquí debajo:
http://drazzy.com/package_drazzy.com_index.json
- Abrí la IDE de Arduino y dirigite a Archivo/Preferencias
- Allí encontrarás un cuadro con el nombre «Gestor de URLs adicionales de tarjetas «. Pegá en el cuadro la dirección que copiaste antes y hacé clic en OK

- Ahora dirigite a Herramientas/Placa/Gestor de tarjetas. Dale un momento al gestor para que se actualize e incorpore la ruta que pegaste en el paso anterior. Luego escribí «tiny» en el buscador. Aparecerá «ATTinyCore by Spence Konde»; hacé click en «instalar».

- La IDE de Arduino ya está lista para programar los attinys. Pero necesitamos un programador hardware tambien!. Vamos a usar un Arduino UNO como programador de attinys. Para eso tenemos que subirle un código especial. Tomá tu placa arduino o arduino-compatible y conectala a tu compu.
- En la pestaña Archivo, andá hasta Ejemplos y buscá ArduinoISP:

- Subí el sketch a tu placa Arduino Uno (damos por sentado que ya sabés cómo elegir la placa y el puerto de comunicación):
- Acabás de convertir a tu arduino en un programador de microcontroladores. Para usarlo como tal, sólo tenés que dar un paso más. Andá a la pestaña Herramientas, luego a Programador y elegí Arduino as ISP:
Tu Arduino ya está listo, ahora a conectar el Attiny85. Vas a necesitar, una protoboard y cables de protoboard. Opcionalemente podés agregar tres leds (uno verde, otro rojo y otro amarillo) y tres resis de 220ohm para tener una respuesta visual de lo que está sucediendo (el programador funciona igual si no conectás los leds). Conectá todo en la protoboard siguiendo la siguiente imagen o el esquemático (recordá que podés hacer doble click en las imágenes para verlas más grandes)


- Vamos a elegir el chip que estamos usando (en éste caso el attiny85). Andá a Herramientas/Placa y deslizate hacia abajo hasta que aparezca la opción attiny25/45/85. Seleccionala:

Si tu chip es efectivamente un Attiny85, no tenés que cambiar ninguna opción. Si en lugar de tener un attiny85, tenés un 25 o 45, vas a tener que cambiar el tipo de chip ingresando nuevamente a Herramientas.

La siguiente acción se realiza sólo una vez, al principio, con cada chip que compres. Es la carga del bootloader o sistema de arranque. Una vez quemado el bootloader, tu chip está listo para ser programado una y otra vez. Andá a Herramientas y presioná «Cargar bootloader (recordá tener seleccionado «Arduino as ISP» como programador).

- Después de unos segundos, te aparecerá el siguiente cartel:

- Si obtuviste algún mensaje de error, tendrás que repasar conexiones y pasos anteriores.
- Finalmente está todo listo para cargar nuestro primer sketch. Vamos a repasar cómo se enumeran y declaran las entradas y salidas del attiny25/45/85 en el entorno de programación de Arduino. En rojo verás el número con el que se declaran las entradas analógicas y en celeste las entradas/salidas digitales. En verde están indicadas las salidas digitales que permiten usar la función «analogWrite» (PWM).

- Para testear la comunicación entre arduino y attiny (en este caso un attiny85) , vamos a usar el clásico ejemplo Blink que hace parpadear un led a un ritmo constante de un segundo. Para ello usaremos un led (y una resistencia de 220 Ohms) conectado a la pata 5 (Digital 0) Acá tenés un LINK al archivo ya modificado para su uso en este tutorial. Copiá y pegá en un sketch vacío. Alternativamente podés abrir el ejemplo blink ubicado en Archivo/Ejemplo/Basics/Blink y reemplazar LED_BUILTIN por el valor 0 en todos los casos. Si copiaste y pegaste el texto del link, tu sketch se verá así:

- Subí el código al chip apretando el botón Cargar. Si colocaste los leds indicadores, deberías ver parpadear el led amarillo, lo que indica que está cargándose el código al attiny. Cuando veas el cartel de carga terminada, tu attiny ya estará programado! Ahora es momento de desarmar tu circuito anterior o buscar otra protoboard para ensamblar el circuito con el led (recordá no usar más de 5V!!!). El attiny anda fantástico con dos pilas AA (sumando 3V en total). Si no tenés ni pilas ni regulador, podés alimentar tu circuito con 5V y GND de tu arduino conectado a USB. El circuito es el siguiente:

- A esta altura, si todo está OK, deberías ver tu led parpadeando:Misión cumplida!

- Si algo falló en el camino, no te olvides de «triplechequear» instrucciones y conexiones.
Ya sabés programar attinys, si querés experimentar con ejemplos más complejos, podés investigar proyectos del labo como el Gamelín MINI o Neklops.
- Deja un comentario
- Posted under Arduino, Attiny85, DIY, electrónica, electronics, fritzing, Sin categoría









